联系我们
地址一:韶关市武江区新民路-御龙湾A6-208(售楼部斜对面二楼)矿山公园200米
咨询电话:400 806 0751 全国免费拨打
办公电话:(0751)8138951,8707138
工作手机:1899 866 2118微信同号
咨询QQ:228680751
E-mail: 228680751@qq.com
教务公告教学
首页>> 教务公告教学>>

.
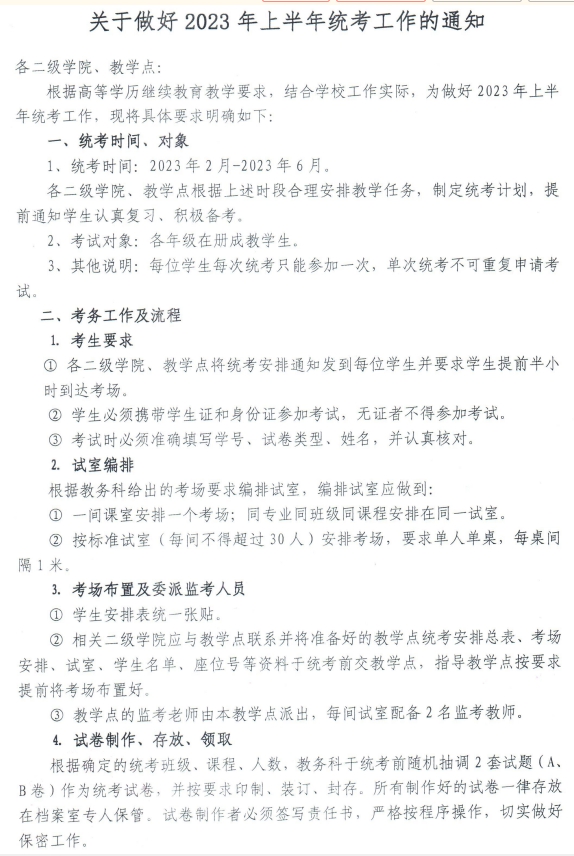
韶关学院关于做好2023年上半年统考工作的通知
各二级学院、教学点:
根据高等学历继续教育教学要求,结合学校疫情防控工作实际,为做好 2023年上半年统考工作,现将具体要求明确如下:
一统考时间、对象
1、统考时间:2023年4月-6月(具体见后面)
各二级学院、教学点根据上述时段合理安排数学任务,制定统考计划,提前通知学生认真复习、积极备考。
2、考试对象:各年级在册成教学生。
二、考务工作及流程
1.考生要求
① 各二级学院、教学点将统考安排通知发到每位学生并要求考生提前半小时到达考场。
②考生必须携带学生证和身份证参加考试,无证者不准参加考试。
③考试时必须准确填写学号、试卷类型,考生姓名,并认真核对。
2.试室编排
根据数务科给出的考场要浪编排试室,每间试宜配各2名监考教师,编排试室应做到:
①一间课室安排一个考场;同专业同班级同课程安排在同一试室。
②按标准试室(每间不得超过30人)安排老场,要求单人苹桌,每桌间间隔1米。
3. 考场布置及委派监考人员
①考生安持表统一张后。
② 相关二级学院应与教学点联系并将准备好的教学点统考安排总表、者场安排、试室、考生名单、座位号等资料于统号前交教学点,指导教学点按要求提前将考场布置好。
③教学点的监者老师由本数学点派出,每间试室配备2名监考教师。
4. 试卷制作、存放、领取
根据确定的统考班级课程、人数,微务科于所考前阻机抽调2套试题(A、B卷)作为统考试卷,并按要求印制、 时特。所有制作好的试卷一律存放在档案室专人保管。试卷制作者必须愿写事任主,开也也视序提作 协实做好保的工件
有统者任务的二级学院,请提前求人到教各料的取试卷,并安善封存 保管试卷产防试题治中
5. 考试要求
统考产相后履行职贵,否则,学校将根据《韶关学院成人学历教育教学纪律及教学事故处理规定》作出相应处理。
②发卷、收卷、装订:考试均采用A、B卷每个考场A、B 卷各半监考人员按梅花型分发试卷,注意考生前后左右试卷不能相同。收卷时各试室将 A、B 卷按学号由小到大顺序整理,再用试卷装订密封签装订好然后将A卷放在A试卷袋里,B 卷放在 B试卷袋里。如有答题卡的,将答题卡按学号大小顺序顺好分别放入A、B 试卷袋里与A、B卷一起封袋,试卷必须经考务办公室工作人员验收签名后才能密封。
③开考前和考试结束后,必须进行考场清理。
6.阅卷、评分
①各学院要在考试结束后及时组织老师集中阅卷 评分。
②成绩呈正态分布。
请各教研室进行合格线调整合格率一般可控制在 85%以内划定及格分数线,并按相应标准调整全体考生的分数 在统考《成绩表》上,学院主管领导和教研室主任必须签名并加盖公童。
7.统考成绩导入
各二级学院将调整后的统考成结导入系统,共将纸质和电子表格成绩交继续教育学院教务科。
三、其他要求
为做好上半年的统考工作、各二级学院教学点应制定考务计划(各教学点及时将考试时间、考生名单、试室安排报一级建说 成出统者领导小组,由成教主营领导担任组长,成员包括成教教研室点任 非主任(含教学点,3月16日前将统考计划、统考领导小组名单交教务科 如教学点涉及多个学院,应尽量统一统考时间。
各二级学院、教学点应认真做好组织、考务工作,组织考后到指定的考试地点参加考试。统考结束后,各二级学院过从组织领导、机构、报考、考务、评卷等环节对本次统考工作进行认真总结;存放好统考卷,备查;安排教研室按统考要求出好统考课程复习资料,以便今后考生复习使用。
继续教育学院将指导各二级学院做好统考的组织和考务等工作,并派人巡考,对整统考工作实施全面的监控与管理。
韶关学院继续教育学院
2023年2月17日
统考科目?详见安排表
统考、学习考核的种类及区别(统考 考试 考查 重考 缓考 补考 结考)
.
百科教学点 统考时间:2023年4月8日
韶关学院统考,22级、21级缓考补考
考试时间 4月8日,附件:统考名单
.
韶关学院2023年上半年教师教育学院统考签到表(百科 教学点)
第一场:《 学前心理学 》 第二场:《 学前教育学 》
专升本/专科 考试地点:百科教学点 考室:201 班级:
考试时间:4月8日,第一场:8:30-10:30;第二场:10:40-12:40 监考:何老师、高老师
座位号 | 学号 | 姓名 | 《学前心理学》考生签到 | 《学前教育学》考生签到 | 备注 |
1 | 226301602007009 | 邓琼 |
|
|
|
2 | 226301602007010 | 唐丽华 |
|
|
|
3 | 225301602005007 | 吕博才 |
|
|
|
4 | 225301602005008 | 饶丽芬 |
|
|
|
5 | 225301602005009 | 刘玉兰 |
|
|
|
6 | 225301602005010 | 邹晓玲 |
|
|
|
7 | 225301602005011 | 沈云香 |
|
|
|
.
.
韶关学院2023年上半年教师教育学院统考签到表(百科 教学点)
第一场:《普通心理学 》, 第二场:《普通教育学 》
专升本,考试地点:百科教学点 考室:201 班级:
考试时间4月8日,第一场:8:30-10:30;第二场:10:40-12:40 监考:何老师、高老师
座位号 | 学号 | 姓名 | 《普通心理学》考生签到 | 《普通教育学》考生签到 | 备注 |
1 | 225371302003017 | 张乐霞 |
|
|
|
2 | 225371302003018 | 刘秀玲 |
|
|
|
3 | 225371302003019 | 陆丽英 |
|
|
|
4 | 225371302003020 | 郭云 |
|
|
|
.
韶关学院2023年上半年教师教育学院统考签到表(百科 教学点)
专升本,第一场:《心理学 》 第二场:《教育学 》
考试地点:百科教学点 考室:201 班级:
考试时间:4月8日,第一场:8:30-10:30;第二场:10:40-12:40 监考:何老师、高老师
座位号 | 学号 | 姓名 | 《心理学》考生签到 | 《教育学》 考生签到 | 备注 |
1 | 225371202005005 | 赖嘉仪 |
|
|
|
2 | 225371202005006 | 邱静 |
|
|
|
.
.
韶关学院2023年上半年文学与传媒学院统考签到表(百科 教学点)
第一场:《 现代汉语专题研究 》 第二场:《 语文名篇欣赏 》
专升本人数:6,考试试室:202室 监考:何老师、高老 师
时间:4月8日 ,第一场8:30-10:30;第二场10:40-12:40
座位号 | 学号 | 姓名 | 《现代汉语专题研究》考生签到 | 《语文名篇欣赏》考生签到 | 备注 |
1 | 225350102003025 | 葛晶媛 |
|
|
|
2 | 225350102003026 | 刘宇鸿 |
|
|
|
3 | 225350102003027 | 杨凌翠 |
|
|
|
4 | 225350102003028 | 郭玲 |
|
|
|
5 | 225350102003029 | 谭章英 |
|
|
|
6 | 225350102003030 | 陈瑜 |
|
|
|
.
.
韶关学院专升本行政管理专业统考安排表(百科 教学点)
第一场:《行政学原理 》 第二场:《政治学原理》
人数:2,考试试室: 201室 监考:何老师、高老师
考试时间:4月8日,第1场:8:30-10:30; 第2场:10:40-12:40
座位号 | 学号 | 姓名 | 《行政管理学》考生签到 | 《政治学原理》考生签到 | 备注 |
1 | 215331302005004 | 廖淑连 |
|
|
|
2 | 225331302005003 | 郭忠仟 |
|
|
|
.
.
韶关学院专科行政管理专业统考安排表(百科 教学点)
第一场:《行政学原理 》 第二场:《法学概论》
人数:2, 考试试室: 201室 监考: 何老师、高老师
时间:4月8日 第1场:8:30-10:30; 第2场:10:40-12:40
座位号 | 学号 | 姓名 | 《行政管理学》考生签到 | 《法学概论》考生签到 | 备注 |
1 | 226331302004003 | 严春雅 |
|
|
|
2 | 226331302004004 | 叶连秀 |
|
|
|
.
考试地点:百科教育中心
疑问咨询电话0751-8138951
注: 星期三、四休息
注意:
考试当天,不发放课程书本、资料
教材发放,3月6日起每周六、日15-18点
领取地点:御龙湾A6-208百科办(微信约)
.
.
.

手机版


