联系我们
韶关百科学历教育网
地址一:韶关市武江区新民路-御龙湾A6-208(售楼部斜对面二楼)矿山公园200米
地址一:韶关市武江区新民路-御龙湾A6-208(售楼部斜对面二楼)矿山公园200米
地址二:武江区吉祥路与芙蓉北二路交叉口,嘉乐苑二楼(工业路沙湖市场南侧)
咨询电话:400 806 0751 全国免费拨打
办公电话:(0751)8138951,8707138
工作手机:1899 866 2118微信同号
咨询QQ:228680751
E-mail: 228680751@qq.com
咨询电话:400 806 0751 全国免费拨打
办公电话:(0751)8138951,8707138
工作手机:1899 866 2118微信同号
咨询QQ:228680751
E-mail: 228680751@qq.com
企业人才招聘
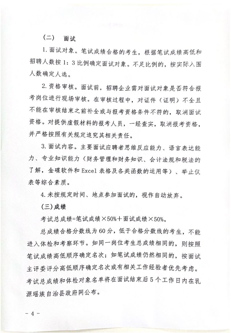
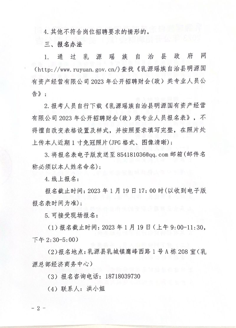
首页>> 企业人才招聘>>2名财会-明源国有资产经营有限公司招聘公告 乳源瑶族自治县2023公开
乳源瑶族自治县明源国有资产经营有限公司2023年公开招聘财会(政)类专业人员公告

.




- 附件
- 【附件1:乳源瑶族自治县明源国有资产经营有限公司公开招聘财务人员岗位表.doc】
- 【附件2:乳源瑶族自治县明源国有资产经营有限公司2023年公开招聘财务人员报名表.doc】
- 【附件3:报考人员承诺书.doc】

手机版


